A wonder in its time period and small enough to fit into a coat pocket. This one has been reconditioned. The motor has been lubricated and plays at the appropriate speed. The rubber idler has been reconditioned and is in excellent condition. The electrolytic capacitors have been replaced, however; some of the electronics are rare and would be difficult to replace if failure did occur. All functions work properly.
An anodized shiny brass colored aluminum construction with black plastic lower housing.
Moving the tonearm will activate the motor and closing the lid and lowering the tonearm will start the record playing.
The 45 adapter attaches to the top of the lid when not in use.
There is a notch toward the back of the tonearm which will hold the arm down when the lid is closed.
The black foam helps stabilize records while they play and provides some cushion when closing the lid for storage. This one is starting to get hard and probably should be replaced.
The tonearm cartridge is an Electro-Voice 51 (EV51). It is a ceramic cartridge and has 2 sapphire tipped LP points. Notice how the tonearm notch catches on the lid.
The rubber wheel on the upper portion of the lid stabilizes the record during play. The assembly it is attached to is often in a crumbled state as it is made from pot metal. This one is is excellent shape.
The battery compartment is very clean and often these units are filled with battery corrosion. Also holds the serial number.
This is the position the tonearm needs to be in to activate the motor. Record still won't spin until the the lid closed.
Electronics from another unit which has not had the electrolytics replaced. This particular unit is in poor shape, but was purchased as a parts unit. Expect to pay around $80 - $100 for a non-functioning unit as of January 2018.
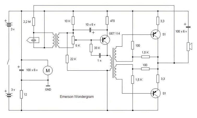
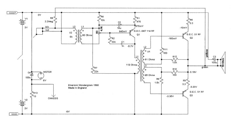
This unit uses two GEC S1 transistors and one GEC-GET 114 transistor. Both types are germanium transistors made by General Electric. Very tough to replace if not impossible. The volume control is a variable resistor and probably cannot be repaired if broken. Lastly, the speaker may be impossible to replace if faulty.
Left side view which shows a notch in the lid. It is there so records don't grind into the lid during play.
Right side view has a hole that has not been determined what its purpose is.
There is a shadow on the lower left hand side that looks like the plastic is discolored. It is scuffed, but not discolored. The spring loaded feet are brass plated, but showing signs of age like many of the screws on this unit. The feet originally had rubber boots that fit on the tips of the feet. This unit only has one left placed on the front foot. All of these problems will be addressed at a later date.
Original leatherette case. What is leatherette? It is a vinyl coated masonite backing made to look and feel like real leather. This one is in very good shape, but has its problems too.
The vinyl exterior is in excellent shape and all of the stitching is entact.
The original strap is corroded and broken; however, the replacement strap is made of real leather and brass and a close approximation to the original color. Polishing with a darker shoe wax should bring the color closer to the case color.
The interior reveals much distress and is typical for this type of material that is almost 60 years old as of the year 2018. The surface feels like a thin cloth and underneath is a thin brittle masonite like material. At this point it is starting to break apart. Carefull consideration is needed in order to repair this since the case will not last another 20 years without some serious help.
This is what the original box looked like. Some of them look orange and some of them look red. It is assumed that if a purchased unit came in this type of box then the carry case was probably an optional accessory.
Advertisement for Emerson Wondergram.
Emerson Wondergram Schematic.
Another Emerson Wondergram Schematic.
Emerson Wondergram Battery Operated Record Player Made By Baird In England, Circa 1962
A collection of images from a semi-restored transistorized portable battery operated record player. Plays 33 1/3 and 45 records. Runs on 4 C cell batteries. At one time considered the smallest record player in the world. Produced from 1959 to 1965. Retailed for $70 and could be bought for $60 without the leatherette carry case.
The camera flash makes the unit look more dusty or dirty than it really is. You can zoom in on the images if you mouse over them. During autoplay zoom is disabled.
Valued in the range of $250 - $350.
